⚓️ 明日数航国际物流资讯 - 03月14日
━━━━━━━━━━━━━━━
【波罗的海干散货运价指数延续涨势】
【3月13日】上涨56点或2.8%至2028点,涨幅由海岬型船运费上涨支撑,干散货运输成本上行。
【中国出口集装箱运价指数小幅上涨】
【3月13日】报1072.16点,较上期涨1.7%,地缘局势紧...更多
⚓️ 明日数航国际物流资讯参考 - 03月13日
━━━━━━━━━━━━
1⃣️【区域局势引发全球航运价格波动】
【3月12日】集装箱运价整体上涨,波斯湾/红海相关航线运价走高;油轮运价达近期高点;干散货运价短期冲高后调整,外贸企业需关注航线成本变化。
2⃣️【中远海运集运调整中东航线业务安排】
【3月12...更多⚓️ 明日数航国际物流资讯参考 - 03月13日
━━━━━━━━━━━━
1⃣️【区域局势引发全球航运价格波动】
【3月12日】集装箱运价整体上涨,波斯湾/红海相关航线运价走高;油轮运价达近期高点;干散货运价短期冲高后调整,外贸企业需关注航线成本变化。
2⃣️【中远海运集运调整中东航线业务安排】
【3月12日】受霍尔木兹海峡通航情况影响,中远海运集运宣布暂停中东地区相关航线新订舱业务,已订舱货物需关注船期调整。
3⃣️【中国进口集装箱运价指数(CICFI)3月11日更新】
【3月11日】综合指数报602.61点,较上期下跌2.6%;欧洲航线指数380.59点,下跌5.1%,进口货代需关注采购成本变化。
4⃣️【集运指数(欧线)期货延续涨势】
【3月12日】受市场运价上涨预期推动,集运指数(欧线)期货合约维持高位运行,相关企业可关注套期保值机会。
5⃣️【红海航线保险费率持续调整,货主成本上升】
【3月12日】红海区域战争险保费单日涨幅超30%,部分航线保费接近运费本身,外贸出货成本有所增加。
6⃣️【内贸航司调整征收紧急燃油附加费】
【3月13日】泛亚、中谷、安通等内贸船司开征紧急燃油附加费,标准为500元/自然箱,出货成本小幅上升。
7⃣️【地中海航运调整亚洲—北欧航线挂靠港】
【3月12日】地中海航运多条欧线调整部分西北欧挂靠,改靠南欧港口中转,整体航程延长3-5天。
━━━━━━━━━━━━
播报结束 #国际物流早报评论🌍 明日数航-国际快讯(2026年03月12日)
━━━━━━━━━━━━━━━
1. 霍尔木兹海峡再传遭袭
英国海上贸易行动办公室证实,一艘货船在霍尔木兹海峡附近被不明发射物击中起火,船员均安全,地缘紧张持续加剧。2. 泰国货船遇袭20人获救
泰国海军通报,"玛雅丽娜丽"号在霍尔木兹海峡遭袭致船尾起火...更多🌍 明日数航-国际快讯(2026年03月12日)
━━━━━━━━━━━━━━━
1. 霍尔木兹海峡再传遭袭
英国海上贸易行动办公室证实,一艘货船在霍尔木兹海峡附近被不明发射物击中起火,船员均安全,地缘紧张持续加剧。2. 泰国货船遇袭20人获救
泰国海军通报,"玛雅丽娜丽"号在霍尔木兹海峡遭袭致船尾起火,阿曼海军已成功营救20名泰籍船员,余下3人救援仍在进行。3. 集运指数期货暴涨11%
受中东冲突升级影响,集运指数欧线主力合约日内大涨11.62%,突破2064点,创近期新高,反映红海绕行成本与供给中断压力。4. 阿曼石油码头紧急撤离
彭博社消息,阿曼主要石油出口港Mina Al Fahal遭无人机袭击后,船只被令离开,伊拉克石油码头暂停运营,布兰特油价重返100美元。5. 卡塔尔航空取消13航班
受中东空域限制影响,卡塔尔航空3月12日至13日取消13个航班,多哈飞行情报区维持活动受限状态,过境航班须提前获批。6. 分析师:危机已外溢
金十数据称,阿曼撤离行动证实危机正从霍尔木兹海峡外溢,开始威胁到海峡以外码头的石油运输,市场供应担忧加剧。7. 马士基重构中东航线
马士基推出AE19航线,将沙特吉达港打造为核心枢纽,通过陆路与支线连接中东,开辟绕开霍尔木兹海峡的稳定新通道。8. 运价飙升船东受益
业内称欧线运价指数累计上涨超50%,航运企业运费收入增加,但下游物流成本上升,华泰证券预计短期风险溢价显著增加。
━━━━━━━━━━━━━━━
【播报结束】 #国际物流早报评论3.11更新!霍尔木兹海峡最新通行船动态更新
【航运资讯】全球航运命脉霍尔木兹海峡进入事实性封锁第11天。截至今日,阿曼湾锚地已聚集超过50艘等待通行或改道的集装箱船,平均等待时间长达7-10天。
📊 核心数据:截至3月11日,霍尔木兹海峡通行船舶动态速览
除伊朗籍集装箱船可正常通行外,其余所有集装箱船舶通行数量...更多评论今日新闻-2026/03/11 00:00
🌍 明日数航国际晚报(2026年03月11日)
━━━━━━━━━━━━━━━
【美伊冲突升级 双方释放谈判信号】
特朗普称对伊战事“很快结束但非本周”,愿有条件谈判;伊朗副外长表示停火前提是“无进一步侵略”,军事行动进入新阶段,英国首相呼吁尽快缓和局势。
【全球能...更多今日新闻-2026/03/11 00:00
🌍 明日数航国际晚报(2026年03月11日)
━━━━━━━━━━━━━━━
【美伊冲突升级 双方释放谈判信号】
特朗普称对伊战事“很快结束但非本周”,愿有条件谈判;伊朗副外长表示停火前提是“无进一步侵略”,军事行动进入新阶段,英国首相呼吁尽快缓和局势。
【全球能源市场巨震 油价创2022年以来最大单日跌幅】
受美伊局势及市场情绪影响,WTI原油期货周二暴跌11.94%,收于每桶83.45美元,国际能源市场连续两天剧烈波动。
【美股收盘涨跌不一 市场聚焦中东局势】
北京时间3月11日凌晨,道指微跌,纳指微涨,标普500指数跌0.21%,市场情绪随油价回落有所缓和,投资者持续关注美以伊战争进展。
【金价攀升至5180美元关口】
受中东地缘政治紧张局势推动,国际金价持续走高,向5180美元/盎司攀升,避险资产需求显著上升。
【中国前2个月外贸强劲开局 进出口总值增18.3%】
海关数据显示,2026年前2个月中国货物贸易进出口总值7.73万亿元,同比增长18.3%,其中出口增长19.2%,进口增长17.1%,增速重回两位数。
【中国2026年国防预算增长6.9%】
2026年全国一般公共预算安排国防支出1.94万亿元,同比增长6.9%,聚焦国防现代化建设。
【中国今年重点领域投资超7万亿元】
将推进电网、算力网、“人工智能+”、教育医疗等重点领域建设,初步估算今年相关投资将超7万亿元,助力产业升级与民生改善。
【嫦娥七号计划2026年发射 赴月球南极探水冰】
中国探月工程嫦娥七号任务计划于2026年实施,搭载高分立体测绘相机,赴月球南极勘查水冰资源,中科院在月球水冰稳定性研究获突破。
━━━━━━━━━━━━━━━
【播报结束】评论📰明日数航国际早报-3月11日
1.中国交通部约谈两大国际航运巨头:3月9日交通部约谈马士基、地中海航运负责人,就国际航运经营行为严肃沟通,关联近期巴拿马港口竞争等行业动态,释放监管信号。
2.美以空袭升级:以色列对德黑兰发动新一轮大规模空袭,伊朗多地传出爆炸声并启动防空系统;伊朗则宣称摧毁了科威特境内的美...更多
📰明日数航国际早报-3月11日
1.中国交通部约谈两大国际航运巨头:3月9日交通部约谈马士基、地中海航运负责人,就国际航运经营行为严肃沟通,关联近期巴拿马港口竞争等行业动态,释放监管信号。
2.美以空袭升级:以色列对德黑兰发动新一轮大规模空袭,伊朗多地传出爆炸声并启动防空系统;伊朗则宣称摧毁了科威特境内的美军直升机基地。
3.霍尔木兹海峡危机:伊朗革命卫队表示,任何国家只要驱逐美以大使即可自由通行霍尔木兹海峡;法国宣布将派兵部署以保障该海峡航行安全。
4.美俄元首通话:普京与特朗普通电话讨论伊朗局势,普京呼吁尽快通过政治外交手段结束冲突,特朗普则暗示战事可能很快结束。
5.美军调整部署:五角大楼正将部分“萨德”反导系统从韩国调往中东地区,以应对当前局势;韩国总统李在明称此举不会影响半岛安全。
6.全球油价飙升:受中东冲突影响,国际油价突破每桶100美元;七国集团表示必要时将采取释放战略储备等方式稳定市场。
7.人道主义危机:伊朗卫生部称美以袭击已致超1.5万人受伤;伊朗代表在联合国指控美以袭击小学构成战争罪。
8.委内瑞拉黄金运美:美国证实价值1亿美元的委内瑞拉黄金已运抵美国,美方称此举将用于工业及商业用途。
评论【驱逐美以大使才能通行?伊朗复航条件曝光,86 艘集装箱船动态更新】
📋 86艘滞留船舶清单(波斯湾11大港口)
🔄 转机浮现?伊朗提出“有条件复航”就在市场陷入焦虑之际,一个可能改变局势的信号出现。伊朗伊斯兰革命卫队3月10日表示:任何阿拉伯或欧洲国家,只要“驱逐以色列和美国大使”,即可从3月11日(星期三)起...更多【驱逐美以大使才能通行?伊朗复航条件曝光,86 艘集装箱船动态更新】
📋 86艘滞留船舶清单(波斯湾11大港口)
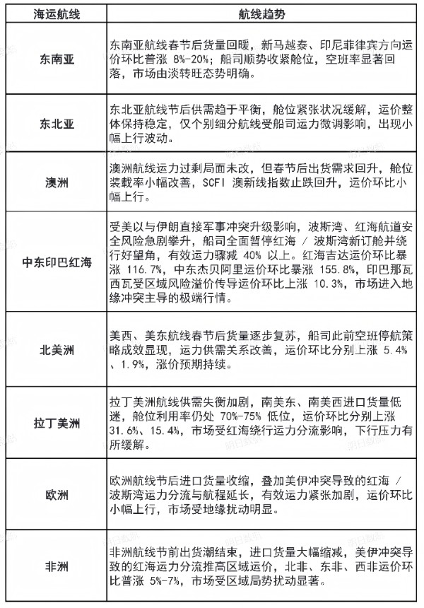
🔄 转机浮现?伊朗提出“有条件复航”就在市场陷入焦虑之际,一个可能改变局势的信号出现。伊朗伊斯兰革命卫队3月10日表示:任何阿拉伯或欧洲国家,只要“驱逐以色列和美国大使”,即可从3月11日(星期三)起拥有霍尔木兹海峡的“完全自由、合法通行权”。这一表态被视为伊朗在海峡通行问题上的一次“微妙松动”。但与此同时,伊朗强调:只要美国和以色列仍对伊朗进行军事打击,霍尔木兹海峡的安全就无法恢复。评论WK11海运行情:多航线运价上涨,中东红海因美伊冲突暴涨 116.7%
#货物跟踪尽在云当网
#找客户拓人脉来明日数航评论📰明日数航国际物流早报 - 3月9日
1. 🔥 霍尔木兹海峡困局致全球海运"大混乱"
MSC宣布全球至中东新订舱全停,在途货物被迫提前卸货至豪尔费坎港等安全港口。货代面临信息不统一困境,货物转运方案难以确定,全球供应链陷入风暴。2. 💰 MSC征收800美元强制性附加费
地中海航运宣布对所有受影响的中...更多📰明日数航国际物流早报 - 3月9日
1. 🔥 霍尔木兹海峡困局致全球海运"大混乱"
MSC宣布全球至中东新订舱全停,在途货物被迫提前卸货至豪尔费坎港等安全港口。货代面临信息不统一困境,货物转运方案难以确定,全球供应链陷入风暴。2. 💰 MSC征收800美元强制性附加费
地中海航运宣布对所有受影响的中东货物收取每箱800美元附加费,并从4月1日起收取紧急燃油附加费150-350美元/箱。3. 📈 现货报价飙升1000-3000美元
集运市场现货报价上涨1000-2000美元/FEU,战争附加费高达2000-3000美元。胡塞组织恢复红海武装打击,复航或再次延后。
4. ⚓ 杰贝阿里港恢复作业但陷入停滞
中东最大人工港杰贝阿里港3月1日暂停运营,5日宣布恢复但因无新增班轮靠泊,仅零星装卸,整体仍停滞。5. 🚢 马士基暂停印度次大陆与波斯湾订舱
马士基进一步暂停印度次大陆与波斯湾市场间订舱,科威特舒艾巴港部分恢复,巴林港仍暂停运营。6. 🌍 约10%全球集装箱船队受影响
ONE首席执行官估计约10%全球集装箱船队受影响,保险失效、燃油价格飙升,多数承运商停止中东订舱。7. 🏭 深圳跨境物流寻路破局
南方都市报报道,深圳跨境物流货柜被卡、航线绕行导致运价翻倍,企业正寻求破局方案。8. 🚫 伊朗禁止开心果等产品出口
受美以军事打击影响,伊朗禁止开心果等产品出口,全球供应链紧张,斋月期间海湾国家果蔬需求激增。评论- 评论
紧急更新!波斯湾 11 港 86 条集装箱船滞留清单,中国船仍可通行
#货物跟踪尽在云当网
#找客户拓人脉来明日数航评论- 评论 1
- 评论 1
- 评论
【最新快讯】中东霍尔木兹海峡、红海/曼德海峡两大核心航道通行全面受限。霍尔木兹海峡呈事实性封锁,约170艘集装箱船滞留,以MSC、马士基、达飞船舶为主,所有头部船公司均暂停该海峡船舶通行。红海/曼德海峡航线全面中断,全球头部船公司暂停相关航线,亚欧船舶强制绕行好望角。
评论


